天木生物DREM cell成功助力用于合成D-阿洛酮糖的差向异构酶定向进化
来源: 作者: 发布时间:2023-06-12 13:29 浏览量:227
本期为您推荐天津科技大学路福平教授、秦慧民教授研究团队发表在Angewandte Chemie(IF=16.823)上的一篇文章:Substantial Improvement of an Epimerase for the Synthesis of D-Allulose by Biosensor-Based High-Throughput Microdroplet Screening. 该研究构建了基于液滴微流控(DREM cell)的超高通量筛选平台,并与D-阿洛酮糖生物传感器相结合,用于酮糖3-差向异构酶(KEases)的定向进化[1]。
阿洛酮糖被广泛认为是一种有前景的功能性成分,具有多种有益的生理功能。作为一种低热量的稀少糖,D-阿洛酮糖的甜度为蔗糖的70%,但由于其生物利用率有限,使其血糖指数和卡路里含量显著降低,而成为食品制造中公认安全的糖替代品。D-阿洛酮糖还具有抗高血糖、神经保护、抗动脉粥样硬化、降低血脂水平和清除活性氧等多种有益的生理功能。D-阿洛酮糖能够通过KEases催化合成,但其催化性能限制了其广泛的应用。
基于平板的筛选模式通常耗时且效率低下,因此开发高效的筛选策略以加速定向进化过程具有重要的意义,基于微流控芯片产生的单分散微液滴的单细胞评价已被证明是寻找高性能酶的有效超高通量策略,对获得具有所需性质的目标酶至关重要。微液滴中单细胞的分散可以将基因型与细胞外靶分子关联,使得从大规模文库中富集所需的突变体成为可能,并将筛选所需的时间和成本减少几个数量级。
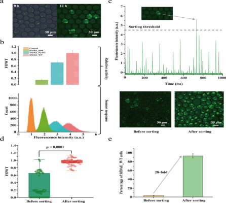
在本研究中,利用响应D-阿洛酮糖的转录调控因子,设计并优化了一种遗传编码生物传感器,来对D-阿洛酮糖进行实时监测。基于该D-阿洛酮糖生物传感器进一步构建了基于液滴微流控的超高通量筛选平台,用于KEases的定向进化。对费氏中华根瘤菌来源的D-阿洛酮糖3-差向异构酶(SfDAE)的结构分析揭示了高度灵活的螺旋/环区域,该结构暴露或遮挡了催化中心,作为调节底物识别的盖子结构。基于结构指导的理性设计和定向进化,结合所搭建的微液滴筛选平台,本研究对SfDAE进行了定向功能改造,其中获得的突变体M3-2的催化效率提高了17倍。本研究为基于生物传感器的微液滴高通量筛选平台的设计和优化提供了一个范例。(本研究所采用的微流控技术平台由天木生物团队提供)

Figure 2. Droplet-based microfluidic screening platform developed for the directed evolution of DAEase.

Figure 3. Demonstration of the droplet-based microfluidic screening platform.
[1]Li, C., Gao, X., Qi, H., Zhang, W., Li, L., Wei, C., Wei, M., Sun, X., Wang, S., Wang, L., Ji, Y., Mao, S., Zhu, Z., Tanokura, M., Lu, F. and Qin, H. (2023), Substantial Improvement of an Epimerase for the Synthesis of D-Allulose by Biosensor-Based High-Throughput Microdroplet Screening. Angew. Chem. Int. Ed.. Accepted Author Manuscript.
论文链接:
https://doi.org/10.1002/anie.202216721
背景信息
研究团队所使用的液滴微流控细胞分选仪(DREM cell)是天木生物基于液滴微流控技术开发的皮升级液滴微流控单细胞分选平台,可将待筛选细胞进行包被形成单细胞微液滴,结合荧光筛选模型,可以在细胞水平完成微生物的高通量分离、培养、检测、分选等。
▲图丨液滴微流控细胞分选仪(来源:天木生物)




高通量皮升级液滴单细胞分选系统(DREM cell)相比于传统筛选方法,筛选效率可提升1万倍,试剂消耗量可下降至百万分之一,在筛选通量显著提升的同时,单克隆筛选成本大幅度降低。该仪器不仅可广泛应用于细菌、酵母、动物细胞等的高通量筛选,还可以应用于蛋白、核酸、抗体等生物大分子筛选等相关研究领域。
