天木生物ARTP成功助力低盐生长蓝晶盐单胞菌的选育
来源: 作者: 发布时间:2023-11-15 13:58 浏览量:73
本期为您推荐清华大学合成与系统生物学中心主任陈国强教授团队发表在Metabolic Engineering 上的一篇文章:Engineering low-salt growth Halomonas Bluephagenesis for cost-effective bioproduction combined with adaptive evolution 。 本研究采用常压室温等离子体技术(ARTP),对蓝晶盐单胞菌进行随机突变,筛选得到在低盐浓度下生长良好的菌株。对获得的优势菌株进行发酵生产PHA,实现了高产与成本降低的双重增益。对比突变菌株与野生型基因型,揭示了嗜盐宿主菌株的盐胁迫相关基因。
聚羟基脂肪酸酯(Polyhydroxyalkanoates,PHA)是细菌中用于能量储存的聚合物,可开发为绿色生物降解型塑料。其具备化工塑料的物化特性,但又有生物可降解性、生物相容性、光学活性、气体相隔性等一系列独特性质。PHA生产菌株嗜盐性单胞菌TD01是从中国新疆艾丁格尔湖分离的一种嗜盐菌,在高pH和高盐浓度下可在非无菌条件下快速生长。尽管现在已经在如表达载体与启动子等方面对蓝晶盐单胞菌进行改造得到高性能菌株,但是在其耐盐调节方面仍存在许多未知。而对蓝晶盐单胞菌的逆向改造如低盐、高pH存活,可以进一步降低盐废水处理成本、更高的细胞分离度和更高的PHA纯化度。
而由于细胞体内参与生物过程控制的细胞蛋白通常表现出不同的分配策略,以应对外部压力,如盐度的渗透压,热休克、紫外线照射等,对代谢网络的理性设计以获得盐胁迫的调节就存在了一定的难度。常压室温等离子体技术(ARTP)是一种全基因组随机突变方法,由于微生物耐盐性的机制涉及系统级调控网络,因此能够实现全基因组随机突变的ARTP更适合于蓝晶盐单胞菌的底盘改造。
研究人员以野生单胞菌TD01及3个重组菌TDH4,TD68,TD68-194为出发菌株,分别验证其在高浓度(50g/L NaCl)和低浓度(10g/L NaCl)盐环境下的生长状况,结果显示所有菌株在低盐浓度的平板中均未出现菌落(图2)。对这4株菌进行ARTP诱变,诱变时间5分钟,致死率曲线显示最佳处理时间为3分钟(图2)。在诱变后的库中筛选出4株在低盐浓度情况下生长最迅速的菌,进行第二轮诱变,最后得到4株菌: TD01A2B5, TDH4A1B5, TD68A2B3 and TD68-194A1B5(图2)。 其中TDH4A1B5菌具有最优良生产性能,细胞干重可以达到11g/L,含有60%质量百分比的PHA产量。
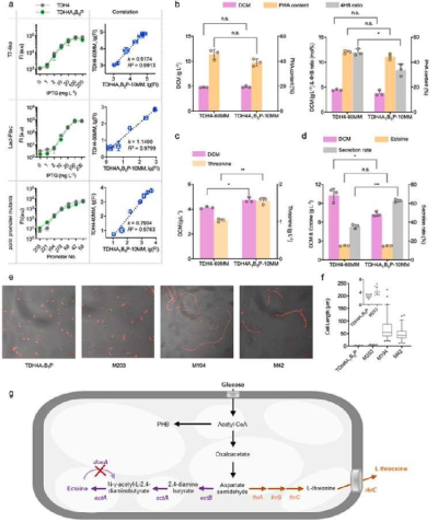
对突变菌株TDH4A1B5进行基因水平的改造,加入phaCAB操纵子,增强代谢通量,在7L体系中进行的40小时未灭菌补料分批发酵,相较于野生型的PHB和P34HB产量分别增加了21%和36%(图3)。进一步对其进行改造使得苏氨酸分泌率和外泌素分泌率分别提高了50%和77%,多方面的解析显示了其低盐浓度底盘菌的应用潜力(图4)。通过基因比对,揭示了嗜盐宿主菌株的盐胁迫调控机制,包括101个与渗透压相关的基因。更重要的是,通过使用重组嗜蓝菌TDH4A1B5,在7L发酵体系下的PHA的成本降低了1/3,这显著提高了其经济竞争力(图5)。

图1 本文技术路线图

图2 ARTP诱变数据

图3 对H. bluephagenesis TDH4A1B5的改造来高产PHA

图4 对H. bluephagenesis TDH4A1B5的改造应用于多种蛋白的生产

图5 低盐发酵与高盐发酵的成本分析
论文链接:
https://doi.org/10.1016/j.ymben.2023.08.001
